Drafts#
The process of a draft leads to a new or updated legislative resource.
Example#
Throughout this sub-page, the following draft that led to a change in the SR 192.12 is used as an example.
URL: No URL for jolux:Draft available
In the given example, the draft is about changing an already existing law, the necessary steps (independent from any JOLux modelling) included:
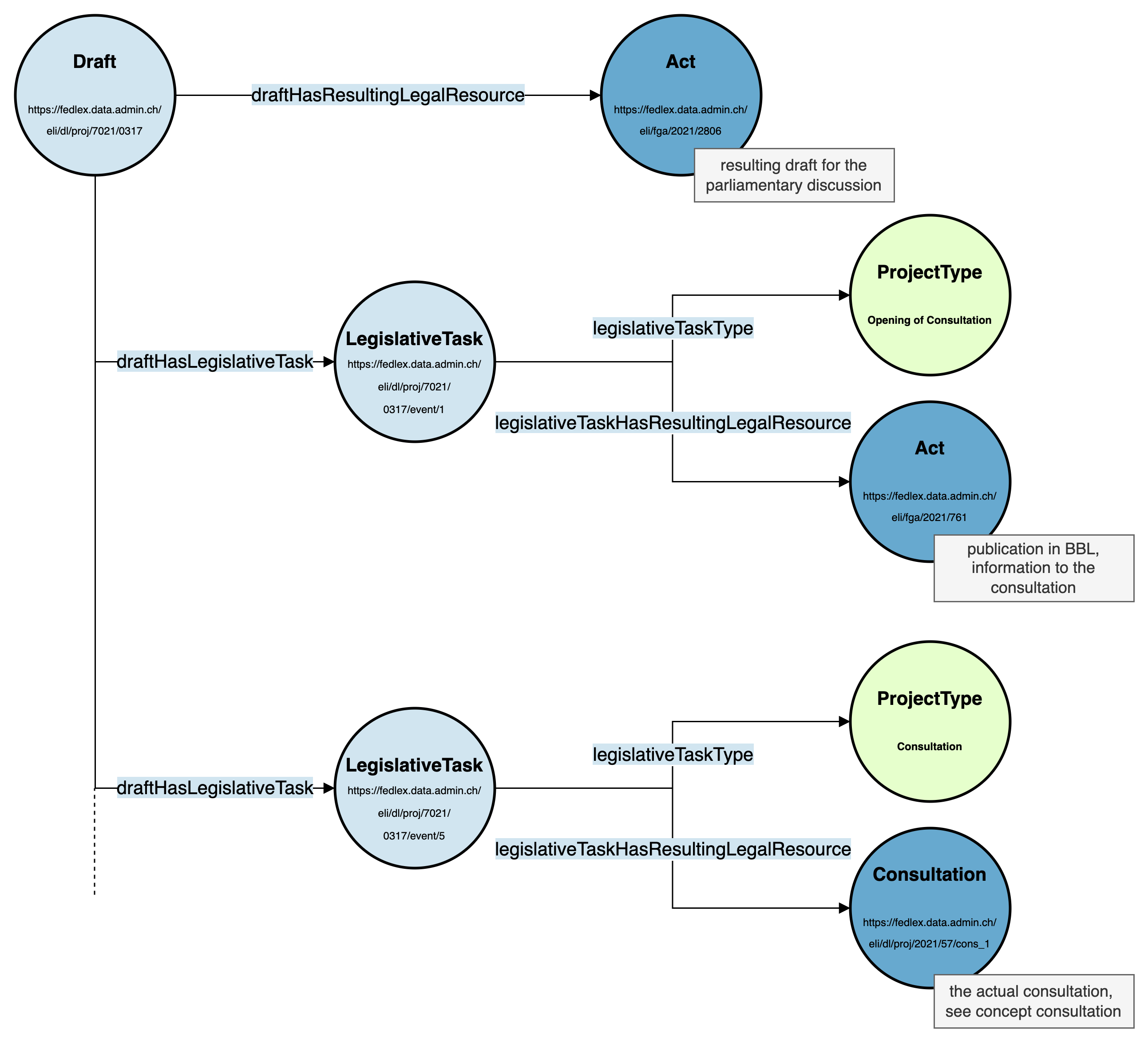
21-04-12: publication of opening of the consultation process, published in the Federal Gazette (BBl)
21-03-31 until 21-07-07: consultation process
21-12-06: publication of the federal council dispatch from 21-11-24, published in the Federal Gazette (BBl)
21-12-06: publication of the draft law, published in the Federal Gazette (BBl)
22-03-10 until 22-06-17: parliamentary process (no changes for the draft)
22-06-28: publication of the changed law with decision from 22-06-17, published in the Federal Gazette (BBl)
22-10-06: expiration of the referendum period
22-10-11: publication of the changed law with decision from 22-06-17 and entering into force on 22-11-01 in the Official Compilation (OC)
22-11-01: publication of the changed law in the Classified Compilation (CC)
URI#
The URI of a draft contains the following parts:
Standard namespace and path:
https://fedlex.data.admin.ch/eli/the part
dl/projis used as path for all drafts (dl stands for draft legislation and proj for project)XXXX/YYYYis an identifier
General Structure#
Every draft is of type jolux:Draft.
jolux:Draft
The owl:Class jolux:Draft is used for drafts.
The following figure shows the general structure of a draft:
General structure of a draft.#
As the draft process is closely related to the parliamentary process, the id for this process is given by jolux:parliamentDraftId:
jolux:parliamentDraftId
The data property jolux:parliamentDraftId is used to connect a jolux:Draft to the identifier of the parliamentary process that leads to the new legal resource.
For each draft, there is also a draft id registered that is also part of the URI but is given as separate property for easier access:
jolux:draftId
The data property jolux:draftId is used to connect a jolux:Draft to the identifier of the draft.
The main result of the draft process is the draft law that is connected to the draft via jolux:hasResultingLegalResource and is from type jolux:Act:
jolux:hasResultingLegalResource
The object property jolux:hasResultingLegalResource is used to connect a jolux:Draft to the resulting legal resource that is of type jolux:Act. The draft law enters afterward the parliamentary process.
The different tasks of the draft process are connected to the draft via jolux:draftHasLegislativeTask:
jolux:draftHasLegislativeTask
The object property jolux:draftHasLegislativeTask is used to connect a jolux:Draft to the different legislative tasks that are part of the draft process.
Connection between the jolux:Draft and the Official Compilation (OC) and the Classified Compilation (CC)
The draft process is not directly connected (metadata wise) to the Official Compilation (OC) and the Classified Compilation (CC). This could change with a future release of the JOLux ontology.
Datatype Properties#
Object Properties#
Object properties that point to an individual:
Graph Structure of the Example#
The following figures show the graph structure of above example. Please note that the graph is not complete and only shows the main connections between the draft and the resulting legal resources.
Graph structure of the example draft - part 1. Open image in new tab for better visibility.#
Graph structure of the example draft - part 2. Open image in new tab for better visibility.#
SPARQL Examples#
The following SPARQL query retrieves the 10 latest drafts that involve a consultation process and have a published draft law:
PREFIX jolux: <http://data.legilux.public.lu/resource/ontology/jolux#>
SELECT DISTINCT ?draft ?date WHERE {
?draft a jolux:Draft ;
jolux:draftHasLegislativeTask ?task ;
jolux:hasResultingLegalResource/jolux:dateDocument ?date .
?task jolux:legislativeTaskType <https://fedlex.data.admin.ch/vocabulary/type-projet/1> .
} ORDER BY DESC(?date) LIMIT 10
The following SPARQL query retrieves all drafts with their resulting legal resource and the type and date of the resulting legal resource, ordered by date of the resulting legal resource:
PREFIX jolux: <http://data.legilux.public.lu/resource/ontology/jolux#>
PREFIX skos: <http://www.w3.org/2004/02/skos/core#>
SELECT DISTINCT * WHERE {
?draft a jolux:Draft;
jolux:parliamentDraftId ?CuriaId ;
jolux:hasResultingLegalResource ?act .
?act jolux:typeDocument/skos:prefLabel ?type ;
jolux:dateDocument ?date .
FILTER(lang(?type) = "de")
} ORDER BY DESC(?date)